食品供應商
資訊整合平台
首頁
食安資訊
活動資訊
食品知識
食品法規
食品新聞
關於平台
會員服務
邀請採購商/供應商加入
供應商管理作業文件範本
服務申請
2026年會員服務說明
其他服務
需求填寫
平台理念
五星查證
應用說明
2026年會員服務說明
聯絡我們
註冊
登入
首頁
食安資訊
活動資訊
食品知識
食品法規
食品新聞
關於平台
會員服務
邀請採購商/供應商加入
供應商管理作業文件範本
服務申請
2026年會員服務說明
其他服務
需求填寫
平台理念
五星查證
應用說明
2026年會員服務說明
聯絡我們
註冊
登入
食品供應商資訊整合平台
首頁
食安資訊
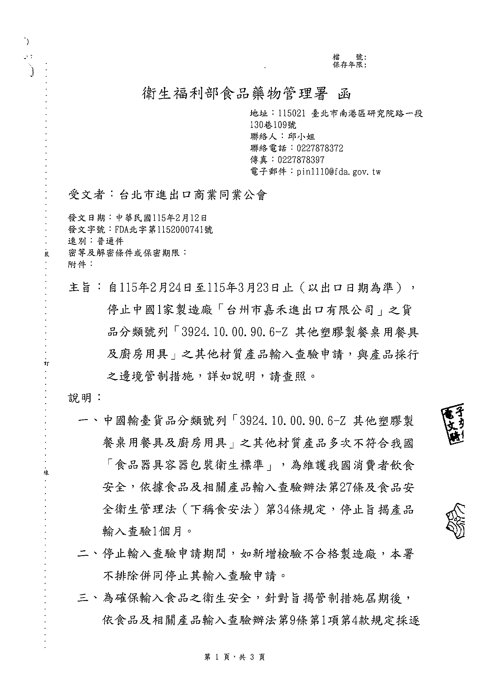
自115年2月24日至115年3月23日止(以出口日期為準), 停止中國1家製造廠「台州市嘉禾進出口有限公司」之產品輸入查驗申請,與產品採行之邊境管制措施,詳如說明,轉請查照。
食品法規
自115年2月24日至115年3月23日止(以出口日期為準), 停止中國1家製造廠「台州市嘉禾進出口有限公司」之產品輸入查驗申請,與產品採行之邊境管制措施,詳如說明,轉請查照。
原文發布日期:
2026/2/11
網址:
連結
資訊來源: 衛生福利部食品藥物管理署、台北市進出口商業同業公會
整理單位: 財團法人台灣食品產業策進會
上一篇
核釋食品安全衛生管理法第15條第3項:「第一項第三款有害人體健康之物質,包括雖非疫區而近十年內有發生牛海綿狀腦病或新型庫賈氏症病例之國家或地區牛隻之頭骨、腦、眼睛、脊髓、絞肉、內臟及其他相關產製品。」
下一篇
捍衛學童食安!中市跨局處高規格把關校園午餐 193家次稽查、349件抽驗全數合格
文章分類
活動資訊
食品知識
食品法規
食品新聞
標籤