首頁
食安資訊
預告訂定「以基因改造大腸桿菌(Escherichia coli) K-12 DH1 MDO MAP1001d菌株發酵生產之食品原料2ʹ-岩藻糖基乳糖(2ʹ-fucosyllactose)與雙岩藻糖基乳糖(Difucosyllactose)混合物之使用限制及標示規定」草案。
食品法規
預告訂定「以基因改造大腸桿菌(Escherichia coli) K-12 DH1 MDO MAP1001d菌株發酵生產之食品原料2ʹ-岩藻糖基乳糖(2ʹ-fucosyllactose)與雙岩藻糖基乳糖(Difucosyllactose)混合物之使用限制及標示規定」草案。
🎯影響對象:
- 預計使用「以基因改造大腸桿菌(Escherichia coli) K-12 DH1 MDO MAP1001d菌株發酵生產之食品原料2ʹ-岩藻糖基乳糖(2ʹ-Fucosyllactose)與雙岩藻糖基乳糖(Difucosyllactose)混合物」添加於食品之業者
💡本次來函重點摘錄如下:
-
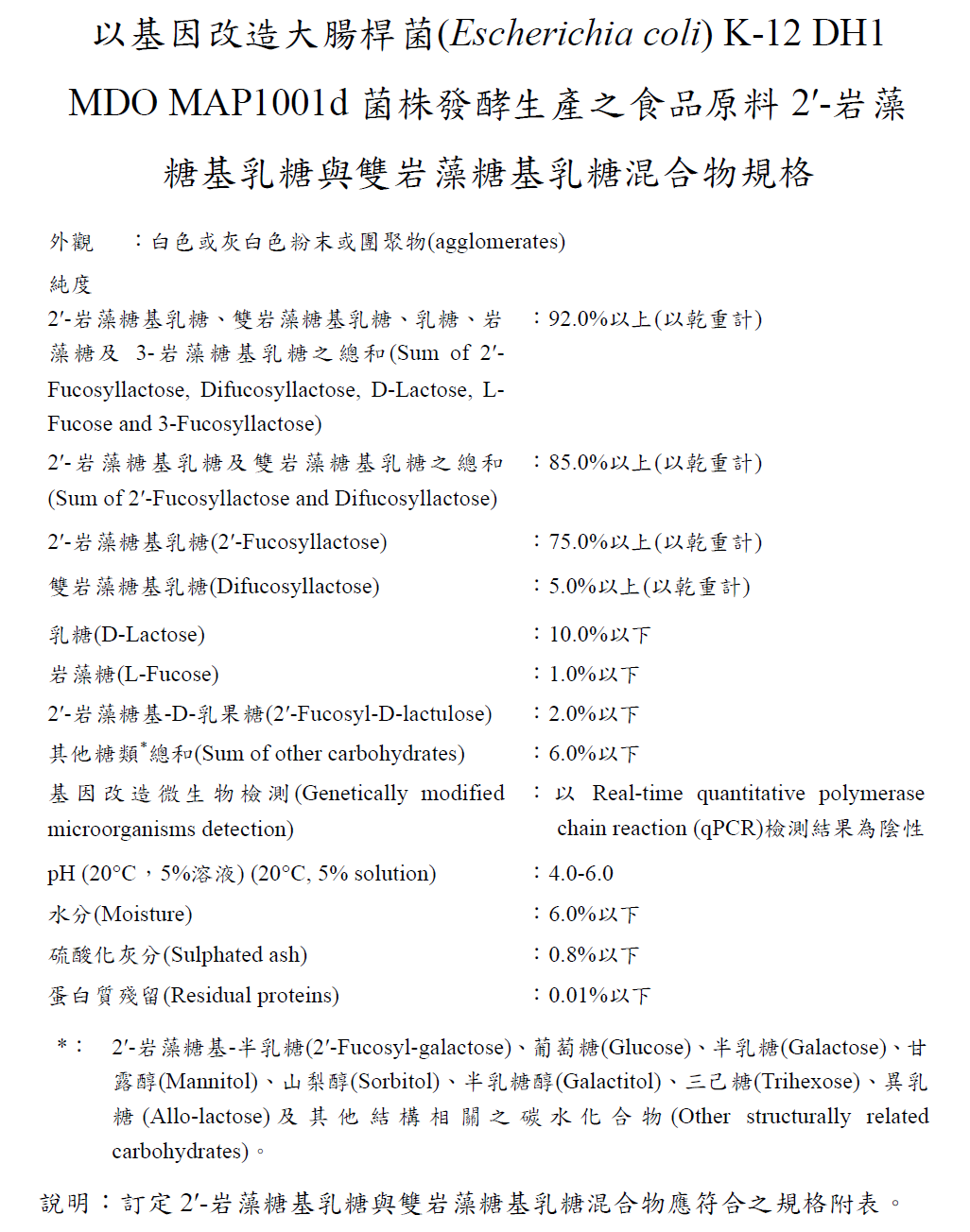
本草案所定2ʹ-岩藻糖基乳糖(2ʹ-fucosyllactose)與雙岩藻糖基乳糖(Difucosyllactose)混合物原料,係以基因改造大腸桿菌(Escherichia coli) K-12 DH1 MDO MAP1001d菌株發酵後,所得培養液經超過濾、透析去除發酵菌株及其生物質(biomass),取得之濾液再經濃縮、去除離子、脫色、乾燥及其他純化步驟製得,且最終不含基因改造微生物及其轉殖基因片段之2ʹ-岩藻糖基乳糖與雙岩藻糖基乳糖混合物。。
- 前點製得之2ʹ-岩藻糖基乳糖與雙岩藻糖基乳糖混合物供食品原料使用時,應符合下列規定:
- 附表所列之規格。
- 限用於嬰兒與較大嬰兒配方食品及專供七歲以下兒童之乳粉或類似產品。
- 使用限量(以即食或依標籤指示調配後供食之狀態作為計算基準):
- 嬰兒與較大嬰兒配方食品:1.6公克/公升。
- 專供七歲以下兒童之乳粉或類似產品:1.2公克/公升。
- 標示「本品為利用基因改造微生物生產」或「本品為利用基因改造微生物生產,但最終不含基因改造微生物及其轉殖基因」之生產來源資訊。但再經製造、加工或調配製成之食品,得免標示。

⚠️注意事項:對於本公告內容有任何意見或修正建議者,請於本公告刊登公報之次日起60日內陳述意見或洽詢:
- 承辦單位:衛生福利部食品藥物管理署
- 地址:115021臺北市南港區研究院路一段130巷109號
- 聯絡人:羅技術助理
- 電話:(02) 2787-7318
- 傳真:(02) 2653-1062
- 電子郵件:[email protected]